Rangkaian Interkom Canggih hanya akan dapat dipakai dalam rumah tinggal. Tidak akan memuaskan untuk dipakai dalam pabrik-pabrik ataupun kantor-kantor. Taraf gangguan dalam kantor-kantor dan pabrik-pabrik oleh mesin-mesin listrik yang ada adalah terlampau tinggi.
Kalau sesudah selesai membuat dua pesawat kemudian pesawat-pesawat itu dicoba, mungkin akan mendapatkan kenyataan bahwa mereka tidak dapat saling berhubungan. Ini disebabkan karena stop kontak-stop kontaknya tidak dalam satu saluran. Penerimaan-penerimaan radio dan televisi tidak akan terganggu olehnya sebab gelombang pembawa yang dipakai adalah setinggi kira-kira 80 kHz.

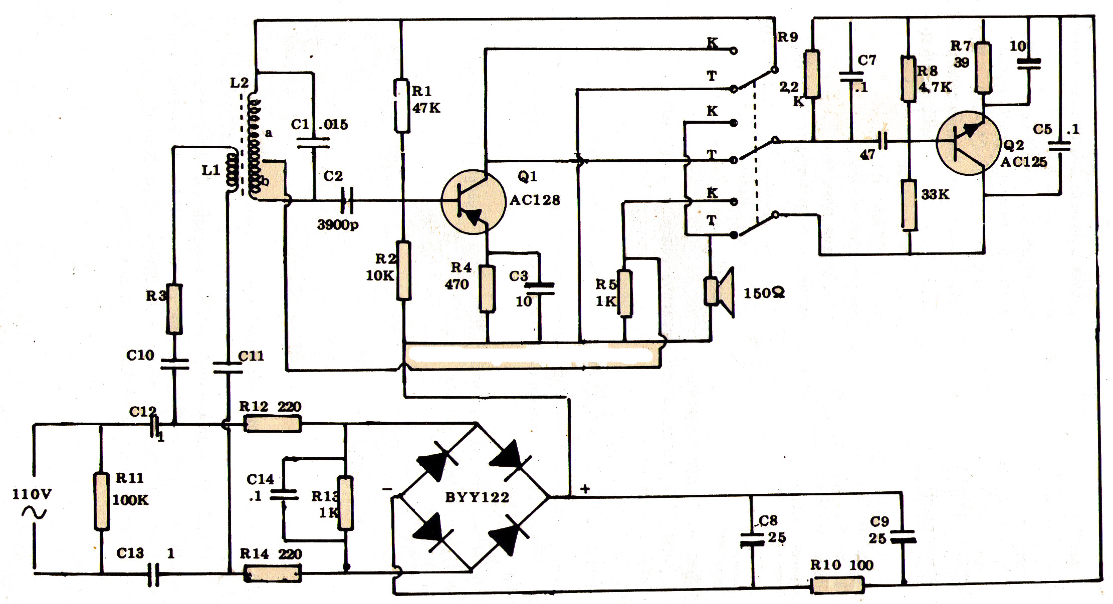
Adapun cara kerja Rangkaian Interkom Canggih ini adalah sebagai berikut. Dalam kondisi normal, sakelar tiga kutub supaya ditaruh pada posisi T (terima). Maka Q1 bekerja sebagai detektor dan Q2 sebagai penguat. Basisnya Q1 tidak mendapat tegangan muka sebab tidak ada arus lewat pembagi tegangan R1, R2. Kalau datang gelombang sinyal lewat saluran dan diinduksikan dari L1 ke L2, maka oleh denyut-denyut positif dari gelombang ini Q1 menghantar dan mendeteksi. R9 dan C7 merupakan filter deteksi. C5 juga bekerja sebagai kondensator perata bagi sinyal frekuensi tinggi yang masih tersisa.
Dengan pengeras suara yang berimpedansi 150 Ohm tidak diperlukan trafo output. Jika sakelar ditaruh pada posisi K (kirim), maka Q1 bekerja sebagai osilator dan Q2 sebagai penguat mikrofon. Pengeras suara bekerja sebagai mikrofon. Q1 dan Q2 berderet pada sumberdaya sehingga variasi arus kolektor Q2 menyebabkan variasi pada amplitudonya gelombang pembawa.

Getaran yang terjangkit dalam L2-C1 diinduksikan ke L1 dan kemudian lewat C10-C11 dan C12-C13 dipancarkan ke jaringan. Pelawan-pelawan R12-R14 mencegah terhubung singkatnya getaran tersebut oleh jembatan penyearah. Adapun R3 meredam getaran-getaran yang ada pada sirkuit L1-C10-C11 supaya tidak terjangkit harmonisa (getaran-getaran lain).
Tegangan jepit yang diperoleh ditentukan oleh pembagi tegangan yang dibentuk oleh C12-C13-R12-R13-R14 dan pembebanan oleh dioda-dioda penyearah. Kondensator-kondensator C12-C13 dipakai guna memperoleh pembagi tegangan tanpa panas. C14 menindas dengung modulasi. R11 membuang muatan dari C12 dan C13 kalau interkom kita copot dari jaringan.
Seluruh Rangkaian Interkom Canggih supaya diwadahi dalam wadah plastik (isolasi) sebab C12 dan C13 tidak mengisolasi peralatan itu dari jaringan. Reaktansi-reaktansi C12 dan C13 bagi frekuensi 50 Hz masih cukup kecil. Dalam posisi terima konsumsi arus adalah 10mA dengan tegangan 12 Volt. Dalam posisi kirim konsumsi arus 8mA dengan trgangan 15 Volt.