Semakin berkembangnya teknologi sekarang ini memungkinkan kita untuk membuat sesuatu sesuai keinginan dengan ukuran dan kemampuan kita sendiri, termasuk dalam dunia elektronika yang penuh dengan perubahan. Alat yang akan kita buat ini dimaksudkan untuk mengontrol sistem pemanas, menjaga suhu ruangan tetap konstan terlepas dari perubahan suhu di luar ruangan. Dua sensor yang diperlukan: satu ditempatkan di luar ruangan untuk merasakan suhu eksternal, yang lain ditempatkan pada pipa air dari rangkaian sistem pemanasan, pendek sebelum input ke boiler. Kabel kontak Relay harus terhubung ke kontrol “start-stop” input boiler.
Meskipun sederhana, telah terbukti sangat handal. Anda tertarik ingin memilikinya? Sabar, sob, sebab Anda harus melihat dan mempelajari dulu gambar skemanya yang kami sajikan di bawah ini. Pelajari secara seksama biar nanti tidak menemui kendala saat merakitnya.
Mungkin pernah terpikirkan bagi kita untuk memiliki alat kontrol suhu panas sendiri yang dibuat secara DIY menggunakan komponen yang mudah didapatkan, namun menghasilkan sesuatu yang berguna. Ini akan sangat bermanfaat bagaimana kita menciptakan perangkat dengan kerja keras sendiri untuk menghasilkan sesuatu yang baik untuk dimiliki sendiri maupun orang lain.
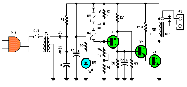
Skema alat kontrol panas menggunakan thermostat

Dari skema alat kontrol suhu memakai thermostat diatas kita dapat melihat sekilas penggunaan masing-masing komponen yang memiliki peran penting, dimana orang selalu dibenturkan dengan keadaan yang terbatas untuk menciptakan alat sendiri.
Disini kita dapat berbagi pengetahuan mengenai alat ini, yang nantinya diharapkan dapat membantu memenuhi segala keinginan untuk para pecinta rangkaian elektronika demi menciptakan alat yang handal serta multiguna.
Daftar komponen :
P1 = 1K Potensiometer linear
R1 = 10R 1/4W Resistor
R2 = 1K 1/4W Resistor
R3 = 3K3 @ 20°C NTC Thermistor
R4 = 2K2 @ 20°C NTc Thermistor
R5 = 10K 1/2W Trimmer Cermet
R6 = 3K3 1/4W Resistor
R7,R9 = 4K7 1/4W Resistor
R8 = 470K 1/4W Resistor
R10 = 10K 1/4W Resistor
C1,C2 = 470µF 25V Kapasitor Elektrolit
C3 = 1µF 63V Kapasitor Elektrolit
D1,D2,D4 = Dioda 1N4002 100V 1A
D3 = LED merah 3 atau 5mm.
Q1 = Transistor PNP BC557 45V 100mA
Q2 = Transistor NPN BC547 45V 100mA
Q3 = Transistor NPN BC337 45V 800mA
RL1 = Relay dengan SPDT 2A @ 220V
Coil Voltage 12V. Coil resistance 200-300 Ohm
J1 = Soket output dua jalur
SW1 = Saklar SPST
T1 = Transformer 220V Primer, 12 + 12V Sekunder 3VA
PL1 = Plug Male
Ketika tegangan basis Q1 kurang dari setengah pasokan tegangan (ditetapkan oleh R7 & R9), tegangan yang dihasilkan di seluruh R8 dan mengemudi transistor Q2 & Q3. Saklar Relay pun ON. Ketika tegangan basis Q1 lebih dari setengah pasokan tegangan, disebabkan ketika salah satu NTC Termistor menurunkan nilainya karena peningkatan suhu, tegangan tidak muncul di R8 dan Relay dimatikan. C3 memungkinkan switching dari Relay. P1 bertindak sebagai kontrol suhu utama dalam perangkat ini yang hendaknya dapat digunakan sebagaimana mestinya.