Diluar sana terdapat banyak jenis skema tone control middle yang memberikan pilihan untuk modif tone control vokal jernih dan bass seimbang, namun kita perlu tahu bahwa tone control aktif yang sudah sering diaplikasikan dalam sebuah amplifier atau penguat audio perlu penyesuaian agar berfungsi dengan baik. Sama halnya dengan Skema Tone control Mini 5 volt yang mempunyai fungsi sangat sederhana namun berguna, maka kita dapat merangkai sendiri tone control aktif pakai ic dengan tegangan 5 volt yang cocok untuk aplikasi sederhana misalnya untuk ampli HP.
Sebuah bass dan treble kontrol frekuensi yang akan ditambahkan pada amplifier 3 – 5 Watt masih diperlukan oleh beberapa penggemar audio. Oleh karena itu, rangkaian tone control ini telah dirancang dengan mengingat kesederhanaan dari rangkaian penguat yang harus dihubungkan dan dibuat dengan sesedikit mungkin komponen.
Perbedaan tone control aktif dan pasif:
Yang paling kentara dalam membedakan tone control aktif dan tone control pasif adalah penggunaan komponen-komponen pada perangkat tersebut.
Pada tone control aktif, terdapat penggunaan transistor atau IC sebagai komponen utama, ini disebut komponen aktif sehingga memberikan fungsi yang lebih baik dengan keluaran audio lebih jernih ketimbang tone control pasif.
Sedangkan tone control pasif hanya mengandalkan kapasitor, resistor, dan potensio dalam membentuk rangkaian yang akan menghasilkan pemisahan nada suara. Memang hasilnya terbatas, namun kelebihan tone control pasif adalah penggunaan skema yang sederhana dan ringkas.
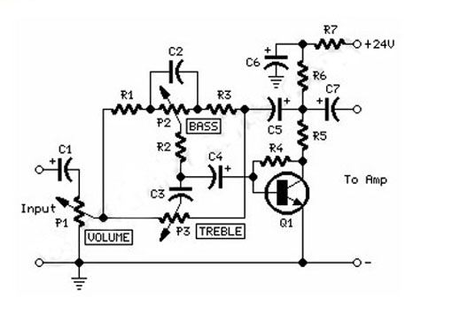
Contoh Skema Tone Control Aktif
Dalam rangkaian ini Q1 adalah satu-satunya komponen aktif membentuk satu tahap penguat transistor langsung dengan jaringan kontrol nada pada jalur umpan balik ac. Mengambil umpan balik dari beban split Q1 kita memperoleh gain ac dari sekitar 3: ini bisa berguna untuk mengatasi tegangan sumber audio output yang rendah. Untuk lebih jelasnya silakan Anda lihat dan pelajari skema rangkaian tone control di bawah ini.

Daftar komponen :
R1 = 4K7 1/4W
R2 = 22K 1/4W
R3 = 4K7
R4 = 1M 1/4W
R5 = 4K7
R6 = 1K8 1/4W
R7 = 560R 1/4W
C1 = 10µF 63V
C2 = 47nF 63V Kapasitor Polyester
C3 = 1nF 63V Kapasitor Polyester
C4 = 10uF 63V
C5 = 10uF 63V
C6 = 220µF 35V
C7 = 10uF 63V
P1 = 47K Potensiometer Log
P2 = 47K Potensiometer Linear
P3 = 47K Potensiometer Linear
Q1 = BC550 45V 100mA Transistor NPN
Skema Tone Control Middle
Untuk rangkaian tone control mid dengan fitur spesial dapat mengatur besar kecilnya nada mid maka kita perlu menambahkan satu potensio lagi selain bass dan treble, yakni potensio middle.
Untuk mendukung hal ini maka diperlukan rangkaian yang memadai dengan komponen yang lebih kompleks, maka berikut ini kami berikan contoh skema tone control mid dengan satu buah IC.

Untuk mencatu tone control diatas maka diperlukan power supply 3 phase dengan tegangan 15 volt DC. Biasanya trafo yang digunakan adalah 500 mA, dengan komponen power supply yang stabil karena untuk memastikan hasil output audio jernih bebas noise.
Tone control jenis ini kerap dipakai pada power amplifier dengan daya tinggi sehingga memberikan hasil yang memuaskan untuk berbagai keperluan.