Rangkaian elektronika amplifier adalah sebuah sirkuit elektronika yang didesain sedemikian rupa membentuk bagan (skema) untuk membangun/merakit sebuah amplifier. Amplifier adalah salah satu bagian komponen elektronika dari sebuah rangkaian elektronika dimana bagian tersebut berfungsi sebagai penguat daya atau power. Dalam hal keperluan audio, baik untuk radio, tape, televisi, speaker dan yang lainnya, amplifier ini digunakan untuk penguat sinyal audio (suara) yakni memperkuat sinyal arus (I) dan tegangan (V) listrik dari input menjadi arus listrik dan tengangan yang berdaya lebih besar di bagian outputnya.
Rangkaian elektronika amplifier merupakan rangkaian yang sangat familiar dalam dunia elektronika. Sebagian besar perangkat yang mempunyai sistem audio atau audio visual memerlukan kehadiran amplifier. Tanpa adanya ampllfier tentu saja sinyal suara yang dikeluarkan tidak akan berjalan normal. Demikian pentingnya amplifier sehingga rangkaian ini merupakan salah satu rangkaian paling favorit diantara hobbyist elektronika.

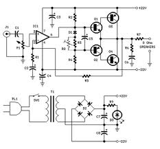
Sekarang terdapat beberapa variasi jenis amplifier seperti OTL, BTL dan OCL yang sudah beredar luas di pasaran. Setiap komponen dari jenis amplifier tersebut memiliki spesifikasi tersendiri (kelebihan dan kekurangan masing-masing). Berikut ini spesifikasi dari masing-masing jenis amplifier :
- OTL (Output Transformer Less = keluaran tanpa trafo), yaitu amplifier yang menggunakan elco sebagai pengganti transformer, misalnya menggunakan elco 2200uf untuk amplifier yang memiliki watt besar. Pada umumnya tegangan rangkaian amplifier OCL hanya + (positif) dan – (negatif / ground).
- BTL (Bridge Transformator Less) , yaitu penggabungan amplifier OCL dengan metode jembatan(bridge). Sehingga power outputnya menjadi 2 kali lipat lebih besar dari power rangkaian amplifier OCL.
Demikianlah uraian singkat tentang Rangkaian Elektronika Amplifier. Semoga Anda dapat lebih memahami tentang Amplifier setelah membaca tulisan ini.