Rangkaian Talk Over – Dalam suatu dialog atau percakapan, tak jarang kita secara serempak berbicara. Kalau kita tidak mempunyai pendengaran yang tajam atau kita tidak konsentrasi dengan arah pembicaraan, mungkin kita tidak mendengar suara dari lawan bicara kita. Karena dua suara yang keluar bersamaan bisa saling mengalahkan satu sama lain. Dan yang mempunyai warna vokal yang kuat yang akan terdengar jelas di telinga kita.
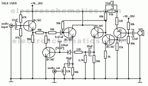
Dalam dunia broadcast atau siaran, baik itu siaran radio atau pun televisi, sering kali suara kita bentrok atau beraduĀ dengan suara musik (backsound atau lagu playlist). Nah, bagaimana caranya agarĀ suara kita dan suara musik keluar bersamaan tapi tetap harmonis didengar oleh pendengar? Ini tentunya hal yang patut dicari solusinya. Dan sekarang sudah ada solusi jitu buat Anda berupa Rangkaian Talk Over. Di bawah ini bisa Anda pelajari gambar skemanya.

Rangkaian Talk Over ini dapat Anda gunakan di stasiun radio Anda, club atau di mana saja Anda ingin berbicara di atas musik tanpa menggerakan potensiometer. Hanya berbicara di mikrofon dan tingkat musik akan turun sesuai suara Anda. Jadi Anda tak perlu repot-repot meggeser atau menggerakan potensiometer ketika Anda berbicara sementara musik/lagu masih berjalan (bunyi). Karena begitu Anda berbicara, secara otomatis, volume suara musik atau lagu akan menurun dengan perlahan sehingga suara vokal Anda akan jelas terdengar, tidak terkalahkan atau saingan dengan suara lagu (musik).
Source : www.electroschematics.com