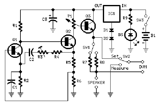
Sebuah rangkaian impedansi meter sederhana dapat berguna untuk mengukur impedansi aktual loudspeaker atau headphone. Rangkaian Impedansi Meter dirancang berdasarkan permintaan untuk mengetahui stabilisasi, distorsi rendah gelombang sinus dan menghindari penggunaan termistor. Beberapa pengaturan amplitudo diperoleh dengan cara P1 dikirim ke perangkat di bawah pengukuran melalui resistor. Sebuah pasokan teregulasi diperlukan untuk mendapatkan output gelombang yang stabil. D1 dan D2 memberdayakan IC1 untuk memberikan output 6.2V bukan 5V.
Pengukuran dilakukan dalam dua tahap: sebagai pasokan arus konstan diperlukan dari perangkat yang diuji, hal ini dapat diatur pada awalnya dengan menyesuaikan P1 dan diukur di resistor seri (R7 atau R, tergantung pada nilai impedansi yang akan diukur) , kemudian, meter diaktifkan di perangkat yang diuji dan impedansi yang sebenarnya akan dibaca langsung pada layar meteran. Di bawah ini kami sajikan gambar skemanya Rangkaian Impedansi Meter.

Daftar komponen :
R1 = 12K 1/4W
R2 = 2K2 1/4W
R3 = 1K 1/2W Trimmer (Cermet)
R4 = 1K5 1/4W
R5 = 4K7 1/4W
R6 = 3K3 1/4W
R7 = 100R 1/4W
R8 = 1K 1/4W
R9 = 1K 1/4W
C1 = 22nF 63V Kapasitor Polyester
C2 = 330nF 63V Kapasitor Polyester
C3 = 22µF 25V Electrolytic Kondensator
D1,D2 = 1N4148 75V 150mA
D3 = 3 mm Merah
Q1,Q2,Q3 = BC550C 45V 100mA
IC1 = 78L05 5V 100mA
P1 = 4K7 Potensiometer linear
SW1,SW2 = SPDT Toggle atau saklar geser
SW3 = SPST Toggle atau saklar geser
B1 = Beterei 9V
Adapun cara menggunakan rangkaian impedansi meter ini adalah sebagai berikut. Hubungkan Tegangan Digital Meter diatur ke 200mV AC. Hubungkan perangkat yang akan diuji ke terminal speaker. Alihkan SW1 dalam posisi menuju R7 jika nilai impedansi yang akan diukur di bawah 100 Ohm atau menuju R8 jika di atas. Dengan SW2 di “Set” posisi power-on sirkuit dengan cara SW3 Sesuaikan P1 untuk membaca persis 100.0mV pada layar DVM. Beralih SW2 dalam posisi”Measure” dan dibaca langsung loudspeaker atau headphone nilai impedansi pada layar DVM, misalnya 8.5mV = 8,5 Ohm. Perlu diketahui bahwa bila alat ukur dengan nilai-nilai impedansi diatas 100 Ohm (SW1 set menuju R8), desimal dalam pembacaan DVM harus diabaikan. Misalnya jika layar menampilkan 70.5mV, impedansi akan 705 Ohm. Untuk pengukuran yang sangat tepat menggunakan 1% atau 2% toleransi untuk resistor R7 dan R8. D3 lampu LED pilot dan arysi membatasi resistor R9 adalah opsional.