Rangkaian Pemantau Gelombang Pendek

Rangkaian Pemantau Gelombang Pendek – Penerima broadband AM ini memungkinkan Anda untuk ‘memantau’ band radio gelombang pendek. Rangkaian telah sengaja dirancang untuk memiliki selektivitas rendah dan paling sensitif dalam kisaran antara 6 sampai 20 MHz. Rentang frekuensi ini berisi sebagian besar stasiun siaran gelombang pendek. Dalam konfigurasi ini, stasiun mana memiliki sinyal terkuat akan menjadi yang paling mudah untuk mendengar.

Fakta yang menarik adalah bahwa kekuatan sinyal dari stasiun di band ini berubah cukup banyak. Hal ini karena ionosfer mencerminkan sinyal radio. Karena lapisan atmosfer berada dalam gerakan konstan, kekuatan sinyal yang diterima dari arah yang berbeda tergantung pada variasi kontinyu. Selama pengujian prototipe Radio Netherlands World Service, Radio Deutsche Welle Finlandia berganti-ganti sebagai stasiun terkuat secara berkala.

Gambar Skema Rangkaian Pemantau Gelombang Pendek

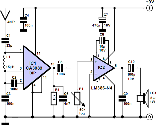
Receiver ini tidak hanya memberikan indikasi yang baik dari berbagai stasiun yang ditawarkan di band gelombang pendek, tetapi juga merupakan alat yang sangat baik untuk memantau keadaan ionosfer. Rangkaian Pemantau Gelombang Pendek ini sebenarnya terdiri dari tidak lebih dari sebuah RF dan penguat AF. Amplifikasi frekuensi tinggi dilakukan oleh tahap IF dari CA3089. IC ini sebenarnya ditujukan untuk penerima FM, tetapi bagian FM tidak digunakan di sini. Detektor tingkat internal memberikan sinyal kekuatan yang cukup untuk menggerakkan sebuah penguat audio secara langsung. Sebuah LM386 dipilih untuk tugas ini. IC ini dapat langsung menggerakkan sebuah loudspeaker 8-Ω atau headphone tanpa kesulitan apapun.

Baca juga:  2 Skema Rangkaian Penggerak Motor Stepper DC Arduino

Tegangan catu daya 9 V. Karena konsumsi daya sederhana, baterei 9-V sangat cocok. Selain itu, Rangkaian Pemantau Gelombang Pendek akan bekerja pada tegangan sekitar 5,5 V, sehingga masa pakai baterei akan ekstra panjang. Antena akan memerlukan sedikit eksperimen. Diperoleh hasil yang wajar dengan sepotong kawat 50 cm. Sebuah kawat denga panjang di kisaran 5 sampai 15 meter harus memberikan hasil yang lebih baik pada frekuensi.