Sesuai dengan namanya, Rangkaian Pembuka Pintu Sederhana, rangkaian ini adalah rangkaian yang simple yang dapat membukakan pintu secara elektronik, bukan memakai tangan secara langsung alias manual. Memang, kadang kita suka segan untuk turun membuka pintu garasi/pintu gerbang setelah duduk manis di belakang setir mobil/motor. Apalagi bagi sang satpam dimana kantor/perusahaan tempat dia bekerja frekuensi keluar masuk kendaraannya cukup sering. Bisa-bisa lutut jadi lemas hanya buat membuka pintu gerbang/garasi sebab ada kendaraan yang mau masuk atau keluar lokasi. Wah, ini tidak boleh dibiarkan! Harus mencari cara agar tidak terlalu merepotkan kita. Salah satu alternatifnya, ya membuat alat pembuka pintu ini.
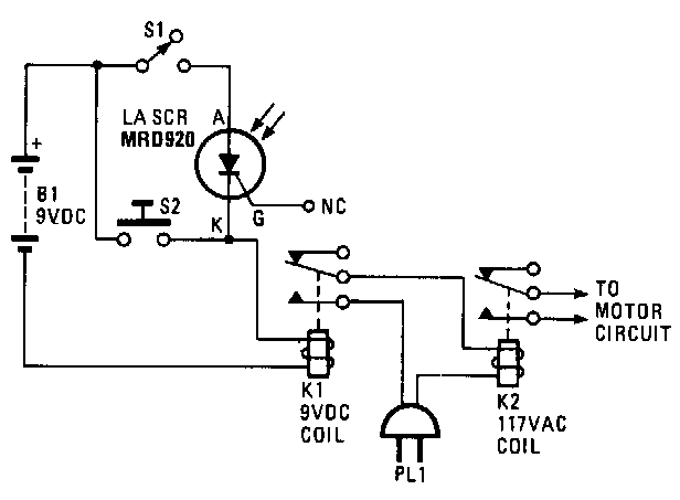
Rangkaian pembuka pintu sederhana ini memerlukan catu daya (baterai) sebesar 9 V. Sebuah saklar kontak sesaat, 52, diberikan dalam hal pembukaan manual dan keperluan penutupan. Relay K1 adalah jenis 9 V dan relay K2 adalah jenis menempel Vac 117 yang secara otomatis mengunci dengan ledakan pertama arus dan terbuka pada ledakan kedua. Untuk sedikit memberikan gambaran, di bawah ini kami tampilkan gambar skemanya.

Secara sederhana prinsip kerja Rangkaian Pembuka Pintu Sederhana ini adalah sebagai berikut. Pintu gerbang utama pada LASCR tersebut tidak digunakan, sumber cahaya memicu unit LASCR ke konduksi, menyebabkan arus mengalir dalam kumparan relay. Pada gilirannya hal ini menyebabkan kontak K1 untuk menutup sehingga membuat K2 bertenaga (menutup kontaknya), dan mengoperasikan motor pintu garasi atau gerbang.
Maka pada penggunaan yang lebih kompleks hal ini dapat diterapkan pada sistem buka-tutup pintu, untuk memudahkan dalam pengoperasian maka perlu beberapa penyesuaian seperti yang Anda inginkan.
Patut memahami bahwa hal ini memerlukan penyesuaian yang baik sehingga akan memudahkan dalam hal aplikasi dan kepekaan sensor yang sesuai sehingga menghasilkan rangkaian multi guna yang akhirnya akan memudahkan dalam pekerjaan kita.