Rangkaian pewaktu sederhana merupakan rangkaian yang sering diaplikasikan untuk berbagai keperluan. Dengan rangkaian pewaktu (timer) kita seolah-olah diberi peringatan akan sesuatu hal yang mesti kita kerjakan atau sesuatu hal telah terjadi. Misalnya saatnya untuk memulai kerja, istirahat, jam makan, jam pulang, jam malam bahkan sampai saatnya untuk tidur (jam tidur). Semua keperluan itu bisa diakomodasi dengan adanya rangkaian ini. Kami yakin, rangkaian sederhana ini sangat menarik untuk dijadikan latihan bagi Anda yang ingin dan sedang menekuni bidang ilmu elektronika. Oleh karenanya kami mengulasnya kali ini walaupun mungkin Anda pernah melihat atau membaca di buku-buku atau situs lain.
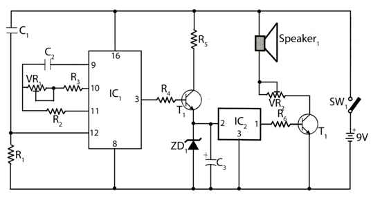
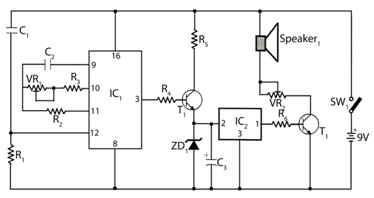
Rangkaian pewaktu sederhana dengan alarm musik menggunakan osilator CMOS / IC pembagi terkenal (IC1). Meskipun rangkaian ini beroperasi pada 9V, namun menguras arus sangat rendah. Waktu tunda dari rangkaian pewaktu dapat disesuaikan dengan menyesuaikan preset VR1. Basis trasnsistor NPN T1 terhubung ke pin 3 dari IC1 melalui resistor R4 dan terminal emitor terhubung dengan pin 2 pembangkit melodi IC (IC2) untuk memberikan suplai positif ketika penyesuaisan waktu tunda berakhir.
Skema

Daftar komponen :
Resistor
R1 = 1.2 MΩ
R2 = 2.2 MΩ
R3 = 56 KΩ
R4, R5, R6 = 1 KΩ
VR1 = 1 MΩ
VR2 = 1 KΩ
Kapasitor
C1 = 0.01 µF
C2 = 0.22 µF
C3 = 1 µF/25V
Semikonduktor
IC1 = CD4060 (oscillator CMOS)
IC2 = UM66 ( generator melodi)
T1, T2 = BC547
Lain-lain
SW1 = Saklar on/off
Baterai 9V
LS1 = Speaker 8Ω, 0.5W speaker
Dioda zener ZD1 digunakan sebagai regulator yang mengurangi pasokan listrik yang diperlukan untuk pengoperasian IC2 yaitu 3.3V. Terakhir, output musik merupakan output dari pin 1 dari IC2 yang diumpankan ke pengeras suara melalui pengemudi transistor dan volumenya dikendalikan oleh pengaturan VR2. Untuk memulai pendayaan Rangkaian Pewaktu Sederhana ini harus dipasok dengan menekan saklar SW1.