Rangkaian Termostat Sederhana adalah rangkaian elektronika yang bisa mengatur suhu dalam sebuah ruangan. Termostat ini merupakan alat untuk mengatur suhu secara otomatis yang bekerja karena adanya perubahan suhu. Termostat berfungsi sebagai pengatur suhu agar temperatur dalam sebuah ruangan selalu konstan/stabil sesuai kebutuhan. Termostat sebagai salah satu alat pengatur suhu banyak diaplikasikan pada kulkas, freezer, dan showcase. Adapun prinsip kerja termostat adalah dengan cara memutuskan arus listrik yang masuk kompresor apabila temperatur yang diinginkan telah tercapai sehingga kompresor akan off. Setelah itu temperatur akan kembali naik dan termostat akan mengalirkan kembali arus listrik yang masuk pada kompresor.
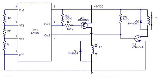
Rangkaian Termostat Sederhana adalah rangkaian termostat elektronik yang sangat sederhana menggunakan IC LM56. LM56 adalah termostat berdaya rendah yang sangat akurat dengan output ganda dari National Semiconductors. LM56 memiliki berbagai fitur berguna seperti sensor suhu internal, dua komparator tegangan internal, referensi tegangan internal dl.l Dua titik perjalanan suhu internal stabil (VT1 dan VT2) diciptakan dengan membagi referensi tegangan internal 1.250V LM56 menggunakan 3 resistor eksternal (R1, R2 dan R3). Ada dua output digital untuk LM56; Output1 menjadi RENDAH saat suhu meningkat di atas T1 dan naik saat suhu menurun di bawah (T1 ± Suhu Histeresis). Dengan cara yang sama, Output2 menjadi RENDAH saat suhu berjalan di atas T2 dan naik saat suhu berjalan di bawah (T2 ± Suhu Histeresis).

Dengan menghubungkan pendingin sebagai beban untuk relay L1 dan pemanas sebagai beban untuk relay L2, sistem kontrol suhu yang sangat sederhana dan berguna dapat dibangun.
Nilai-nilai R1, R2 dan R3 untuk poin perjalanan yang diperlukan VT1 dan VT2 dapat ditentukan dengan menggunakan persamaan berikut.
VT1 = 1.250V x (R1) / (R1 + R2 + R3)
VT2 = 1.250V x (R1 + R2) / (R1 + R2 + R3)
di mana:
(R1 + R2 + R3) = 27 k ohm dan
VT1 atau T2 = [6,20 mV / derajat Celcius x T] = 395 mV maka:
R1 = VT1 / (1.25V) x 27 k Ohm
R2 = (VT2 / (1.25V) x 27 k Ohm) – R1
R3 = 27 k Ohm – R1 – R2
Rangkaian Termostat Sederhana ini memerlukan 5 Volt DC untuk catu dayanya. Jangan memberikan lebih dari 10 Volt untuk LM56. Selain digunakan untuk mengatur suhu pada mesin pendingin (kulkas, freezer), alat ini bisa diaplikasikan pada mesin penetas telur.