Rangkaian Regulator Mengambang – Regulator mengambang adalah jenis regulator tegangan yang bekerja tanpa sambungan ground nyata. Ini adalah trik yang digunakan untuk mengatur tegangan yang lebih tinggi dari dasar nilai. Misalnya tegangan output kisaran khas tegangan regulator IC LM723 adalah 2 sampai 37 Volt DC. Batas atas dapat didorong di luar 37 Volt DC dengan menggunakan teknik mengambang.
Dalam konfigurasi mengambang, pin ground regulator tidak akan berada pada tegangan yang sama dari jalur kembali dari arus beban. Hal ini dapat dicapai dengan menempatkan dioda Zener secara seri ke ground rangkaian. Hal ini membuat rangkaian ‘tertipu’ bekerja di atas ground nyata untuk tegangan sama dengan tegangan breakdown dari dioda Zener. Dengan kata sederhana, ketika regulator beroperasi dalam modus mengambang, itu hanya melihat perbedaan antara tegangan input dan output dan tegangan jauh lebih tinggi dari dasar nilai dari regulator yang diatur. Ada dua jenis rangkaian pada trik regulator mengambang ini, yakni Rangkaian Regulator Mengambang Positif dan Rangkaian Regulator Mengambang Negatif.
- Rangkaian Regulator Mengambang Positif
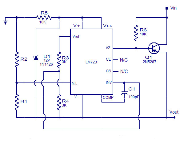
LM 723 adalah seri egulator terintegrasi dari Semikonduktor Nasional. Tegangan input maksimum 40V dan kisaran tegangan output dari 2V sampai 37VDC. Arus keluaran maksimum adalah 150 mA dan ini dapat diperpanjang dengan menggunakan pass transistor eksternal. IC dapat dikonfigurasi dalam konfigurasi linear atau switching. Rangkaian yang diberikan di bawah ini adalah dari regulator mengambang positif dengan pass transistor eksternal. Resistor R1 dan R2 mengatur tegangan output. Dioda Zener 36V D1 digunakan untuk mengelabui ground sirkuit untuk operasi 36V (memecah tegangan D1) di atas ground yang nyata. R5 adalah resistor penginderaan saat berhubungan dengan internal sirkuit membatasi arus. Q1 adalah seri pass transistor. Kapasitor C1 dimaksudkan untuk kompensasi frekuensi. Tegangan output dari rangkaian tersebut adalah menurut persamaan: Vout = (Vref / 2) x {(R2-R1) / R1}.

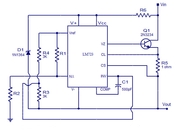
- Rangkaian Regulator Mengambang Negatif
Skema regulator mengambang negatif ditunjukkan di bawah ini. Tegangan output dari rangkaian tersebut adalah menurut persamaan: Vout = {Vref / 2} x {(R1 + R2) / R1}. Rangkaian bekerja hampir mirip dengan yang ada pada regulator mengambang positif. Selain transistor NPN bisa juga digunakan transistor PNP. Sebuah resistor 10K terhubung ke dasar transistor.
