Merangkai sendiri skema pengatur nada gitar listrik yang bagus membuat kita merasa lebih puas dengan adanya pengaturan sendiri sehingga memungkinkan kita memilih berbagai komponen penting didalamnya, sehingga apa yang dicapai pada akhirnya akan membuat kita merasa perlu memahami bagaimana kelanjutan dari keadaan tersebut sehingga segala hal akhirnya membuat kita lebih jelas dalam menemukan kembali apa yang dianggap penting didalamnya.
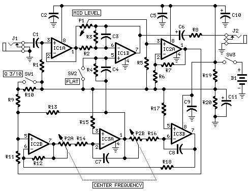
Inti dari Rangkaian Kontrol Midrange Gitar/Bass ini adalah apa yang disebut state variabel bandpass filter. Sebuah sumber impedansi rendah disediakan oleh IC1A untuk meningkatkan / cut kontrol P1 dan terkait amplifier IC1B- nya. Input penguat untuk filter adalah IC2A, dan IC2b, IC3A dan IC3B terdiri dari filter itu sendiri.
Frekuensi pusat ditentukan oleh variabel resistor ganged P2A – P2B dan dengan kapasitor C7 dan C8. Dorongan / memotong rentang ditentukan oleh gain dari IC2A, dan attenuator pada input dari IC2b. Ada keuntungan dari dua output dari jaringan filter (di IC3A) ke output dari sirkuit (di IC1B), dan pelemahan dua kali lipat pada frekuensi pusat melalui filter itu sendiri, sehingga keuntungan keseluruhan melalui saringan jalan di pusat frekuensi diberikan oleh gain dari IC2A yang 10, memungkinkan dorongan maksimum dan memotong lebih dari ± 20dB. Saklar (SW2) memberikan respon frekuensi datar pada gain. Berikut ini kami tampilkan gambar skema Rangkaian Kontrol Midrange Gitar/Bass.

Daftar komponen :
P1 = 10K Potensiometer Linear
P2 = 22K Potensiometer Log
R1 = 220K 1/4W
R2,R3,R4,R11 = 10K 1/4W
R5 = 100K 1/4W
R6 = 1K 1/4W
R7 = 9K1 1/4W R atau dua 18K
R8 = 100R 1/4W
R9 = 470R 1/4W
R10 = 1K2 1/4W
R12,R15,R17,R18 = 10K 1/4W
R13,R19,R20 = 4K7 1/4W
R14,R16 = 3K3 1/4W
C1,C2,C5,C9 = 100nF 63V Kapasitor Polyester
C3,C4 = 150pF 63V Kapasitor Keramik
C6,C10,C11 = 47µF 25V Elko
C7,C8 = 47nF 63V Kapasitor Polyester
IC1,IC2,IC3 = TL062 BIFET Dual Op-Amp rendah arus
J1,J2 = Soket jack mono 6.3mm
SW1,SW2,SW3 = Saklar geser
B1 = Baterai 9V PP3
Nah, jika Anda sudah paham dengan gambar skema di atas, saatnya Anda membuat Rangkaian Kontrol Midrange Gitar/Bass. Semoga berhasil.