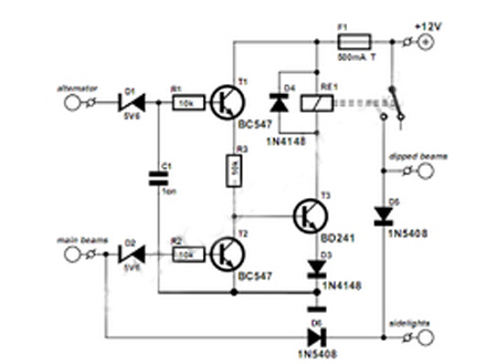
Rangkaian Lampu Mobil Otomatis ini memastikan bahwa Anda tidak akan pernah lagi lupa untuk mengaktifkan lampu mobil Anda. Segera setelah mesin berjalan, balok dicelup maka lampu sampingĀ secara otomatis diaktifkan. Rangkaian ini juga menyebabkan balok yang dicelupkan dapat dipadamkan sesegera ketika balok utama diaktifkan. Seperti yang dapat Anda lihat pada gambar skema, tidak ada komponen khusus yang diperlukan. Ketika mesin sedang berjalan, alternator akan menghasilkan tegangan lebih dari 14 V. Dioda D1 mengurangi tegangan ini sebesar 5,6 V dan lolos ke basis T1 melalui R1. Karena arus yang dihasilkan, T1 bekerja. Diperkuat arus mengalir melalui R3, basis T3 dan D3 ke tanah. Hal ini menyebabkan T3 juga bekerja dan memberi energi relay Re1.
Berikut ini gambar skema Rangkaian Lampu Mobil Otomatis untuk Anda pelajari.

Jika pengemudi sekarang beralih pada balok utama, arus mengalir pada Rangkaian Lampu Mobil Otomatis melalui D2 dan R2 ke basis T2, menyebabkan transistor ini untuk bekerja. Akibatnya, tegangan pada basis T3 menurun, menyebabkan T3 memotong dan relay putus. Ketika balok utama dimatikan, situasi sebelumnya dipulihkan, dan relay terlibat lagi. Balok dicelup dan lampu samping yang diaktifkan oleh kontak relay Re1. Dioda D5 dan D6 memastikan bahwa lampu samping diterangi jika salah satu balok redup atau balok utama diaktifkan. Dalam prakteknya, ini berarti bahwa lampu samping akan berada di setiap kali mesin sedang berjalan, terlepas dari apakah balok utama diaktifkan.