Rangkaian Dip Meter Sederhana adalah alat yang pada dasarnya adalah sebuah oscillator yang akan beresonansi pada frekuensi tertentu. Bila kita mendekatkan Dip Meter dengan sebuah komponen RF misalkan lilitan atau antenna, maka komponen RF tersebut akan beresonansi pada frekuensi kerjanya dan menyerap energi elektromagnetik dari Dip Meter tersebut sehingga efek yang kita rasakan adalah adanya penurunan energi elektromagnetik dari Dip Meter tersebut yang diindikasikan dengan turunnya jarum secara tajam.
Pada zaman dulu sewaktu zaman tabung memang alat ukur ini isinya berupa sebuah oscillator tabung dengan mengukur arus grid minimum (dip) . Karena sudah digantikan dengan komponen solid state maka lebih tepat kalau disebut Dip Meter. Fungsinya untuk mengukur rangkaian resonansi LC , bisa juga frekuensi resonansi antenna . Cara mengukurnya adalah dengan mendekatkan kumparan dip meter ke kumparan/induktor/link coupling lalu tombol frekuensi diputar sampai simpangan jarum meter minimum (dip). Maka disitulah frekuensi resonansinya. Rangkaian Dip Meter Sederhana secara tidak langsung bisa juga untuk mengukur kapasitor dan induktor.

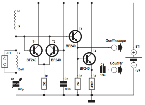
Apabila Anda ingin memiliki Dip Meter, Anda bisa membuatnya dengan berpedoman pada gambar skema Rangkaian Dip Meter Sederhana di atas. Sebuah Dip Meter disebut juga Dipper Kotak merupakan alat untuk mengukur frekuensi resonansi dari listrik osilator atau antena. Rentang pengukurannya antara 2,5 MHz – 30 MHz dan dapat dibagi menjadi langkah-langkah kasar dengan mengganti/memilih koil (plug-in coil).