Rangkaian Bel Pintu Ganda adalah rangkaian bel pintu yang telah dimodifikasi dan di-update. Pada umumnya bel pintu dipasang hanya untuk satu lokasi (satu pintu). Jadi, satu bel pintu untuk satu pintu. Jika Anda ingin memakai atau memerlukan untuk dua pintu, maka dua bel pintu yang Anda harus persiapkan. Adapun cara yang sering dilakukan kebanyakan orang adalah dengan membuatnya secara paralel. Namun cara ini paling hanya output suaranya yang bisa dibikin paralel, jadi dua suara (dua load speaker). Hanya saja cara ini tidak efektif dan tidak bisa dilakukan jika tamu (orang) tersebut datang dari pintu lain yang tidak ada tombol yang terkoneksi ke rangkaian bel pintu tersebut.
Nah, menyikapi masalah ini akhirnya kami menemukan juga solusinya, yakni dengan memakai Rangkaian Bel Pintu Ganda. Rangkaian ini berbeda sekali dengan rangkaian sejenis yang pernah Anda lihat dan pakai selama ini. Rangkaian ini menyediakan jalur khusus untuk dipakai secara berbarengan pada dua tempat yang berbeda. Dengan kata lain, walaupun rangkaiannya satu, tapi bisa digunakan untuk dua pintu dengan tombol masing-masing, misalnya di pintu depan dan pintu samping/belakang. Keren kan??? Biar gak penasaran, coba Anda lihat dan pelajari gambar skemanya di bawah ini.

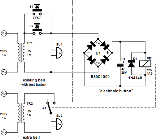
Rangkaian Bel Pintu Ganda ini terhubung secara paralel dengan bel yang ada. Hal ini dimungkinkan karena konsumsi arus sangat kecil dibandingkan dengan beban bel. Penyearah jembatan meralat tegangan bel ketika “tombol tekan” ditekan. Hal ini kemudian akan menutup kontak relay. Kontak ini adalah tombol ‘elektronik’ untuk bel kedua, yang didukung dari trafo bel itu sendiri.