Rangkaian Saklar Otomatis Untuk Baterei – Saat ini baterai mendapatkan peran lebih dan amat penting, menjadi satu-satunya komponen yang bisa menyediakan energi untuk perangkat elektronik portabel. Evolusi yang cepat, produsen terkemuka peralatan elektronik mencoba meminimalkan konsumsi produk mereka sehingga mereka dapat beroperasi selama beberapa jam dengan menggunakan baterai sederhana. Terlepas dari upaya produsen, perangkat yang menyerap listrik nol belum ditemukan. Tujuan dari rangkaian adalah untuk menjaga baterai ‘hidup’ untuk waktu maksimum, meminimalkan konsumsi yang tidak perlu.
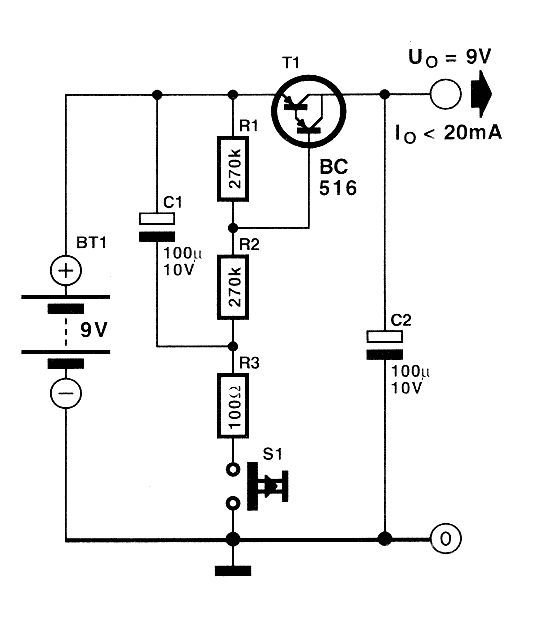
Melihat sekilas Rangkaian Saklar Otomatis ini, Anda melihat bahwa beberapa bagian dapat diintegrasikan ke dalam perangkat yang diaktifkan oleh baterai 9 Volt. Sifat utama memungkinkan arus mengalir ke beban selama satu menit, karena Anda menekan Saklar S1. Setelah waktu ini secara otomatis memotong sambungan baterai. Puncak arus selama switching adalah 20 mA, nilai yang memuaskan untuk sebagian besar perangkat yang bekerja dengan baterai, tegangan nominal ini.

Inti dari Rangkaian Saklar Otomatis ini adalah transistor Darlington jenis PNP (T1) yang didorong dalam keadaan konduksi melalui tekanan saklar S1. Arus kecil yang disebabkan oleh tingginya tingkat bantuan, membuatnya mampu bertahan dalam kondisi ini bahkan untuk nilai-nilai yang relatif kecil. Kapasitas kapasitor C 1 (Sekitar 100 MF). Hambatan A3 membatasi muatan arus dari kapasitor, sehingga memastikan lama menekan saklar.
Perlawanan A1 dan A2, dalam hubungannya dengan kapasitor C 1, menentukan periode mengalir, mengalir ke beban. Setelah waktu ini, T1 didorong dalam keadaan cutoff, kondisi dipastikan oleh R1. Dalam desain Rangkaian Saklar Otomatis ini, penempatan dioda untuk melindungi dari polaritas terbalik akan menjadi sebuah kemewahan yang tidak perlu, karena tegangan balik maksimum yang dapat menerima Darlington antara basis dan emitor (UBE) sebesar 1o V.