Belakangan ini sedang trend mendengarkan musik (lagu-lagu) melalui music box. Music box atau kotak musik adalah perangkat musik portabel berupa music player. Pada umumnya fornat file yang bisa dimainkan adalah file mp3. Music box versi sekarang mengambil sumber lagu/file audionya dari memory card. Lagu-lagu atau yang lainnya berupa mp3 file bisa dibenamkan dalam memory card tersebut dengan jumlah yang cukup besar. Namun Rangkaian Music Box ini merupakan versi yang lain. Lebih sederhana dan tetap portable, bisa ditenteng kemana-mana.
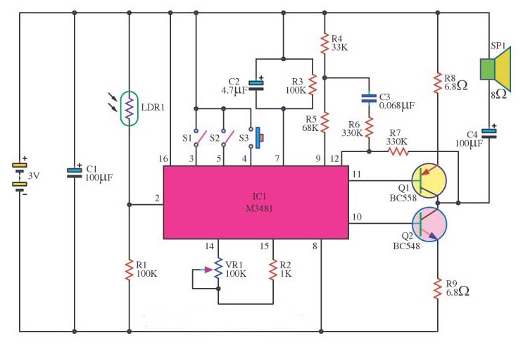
Sebenarnya ada tiga buah Rangkaian Music Box yang kami miliki, namun untuk kesempatan kali ini kami tampilkan dulu yang ini. Music box serbaguna ini menggunakan IC M3481. Ini adalah kotak musik terintegrasi yang menarik dengan rangkaian sederhana dan biaya terjangkau. Otak utama dari rangkaian tersebut adalah IC1. Ini adalah IC generator suara. Ada 8 jenis musik/melodi yang keluar dari perangkat ini. Ketika power supply LDR1 terbuka menyebabkan penurunan tegangan R1 cukup untuk membuat IC1 memiliki output untuk merangsang pin 11 dan pin 12 guna merangsang pin B dari Q1.

Rangkaian bekerja jika S1 saklar terhubung ke trek musik yang unik dan sebagainya, tetapi jika S1 tidak terhubung. Rangkaian Music Box akan memainkan semua lagu. Jika saklar S2 terhubung ke siklus ketika tidak ada cahaya akan segera berhenti bermain. Tetapi jika saklar S2 tidak terhubung ke musik dan tidak ada cahaya tidak akan berhenti sampai lagu selesai bermain. Saklar S3 bertanggung jawab untuk memilih musik. Tekan sekali merupakan salah satu langkah untuk menjalankan musik. VR1 ini juga merupakan kontrol nada. Jika VR1 kurang resistensi akan berkurang ke nada rendah. Dan musik akan memperlambat bermain. R6, C3 bertanggung jawab untuk suara halus, R7 berfungsi sebagai forward untuk mengendalikan stabilitas umpan balik output DC dari rangkaian.