Tirai adalah kain berumbai-umbai yang dipakai untuk perhiasan penutup kaca, pintu, jendela dan sebagainya. Kalau di rumah sakit, tirai ini berupa kain pemisah ruangan yang tergantung. Pada umumnya tirai dipasang dan digunakan untuk penutup kaca sehingga keadaan di dalam ruangan rumah (kamar) tidak bisa langsung dilihat oleh seseorang dari luar rumah. Pemakaian (pemasangan) tirai untuk menutupi kaca sebagai gorden ternyata berguna juga untuk memperkecil tindak kejahatan, terutama pencurian dan perampokan. Kami menawarkan Rangkaian Penutup Tirai Otomatis untuk meringankan beban kerja Anda dalam meminimalisir terjadinya pencurian di rumah.
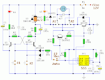
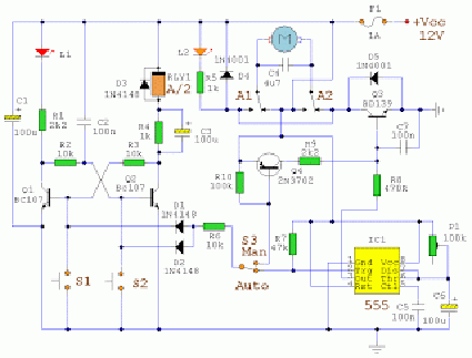
Teknologi sekarang menawarkan berbagai kemudahan. Sebagian besar perangkat sudah diotomatisasi sehingga mengurangi beban kerja dan efektif. Termasuk untuk membuka dan menutup gorden (tirai) kita tidak perlu repot-repot menariknya. Sirkuit ini menggunakan campuran transistor, IC dan relay dan digunakan untuk secara otomatis membuka dan menutup sepasang tirai. Menggunakan saklar S3 juga memungkinkan kontrol manual, memungkinkan tirai dibiarkan hanya sebagian terbuka atau tertutup. Rangkaian kontrol motor yang melekat pada mekanisme pulley yang sederhana berfungsi untuk memindahkan tirai. Pelajari gambar skema rangkaian penutup tirai otomatis di bawah ini.

Rangkaian dapat dibagi menjadi tiga bagian utama, sebuah grendel bi-stabil, timer dan sirkuit pembalikkan. S3 untuk beralih menentukan mode manual atau otomatis. Rangkaian penutup tirai otomatis seperti yang ditunjukkan di atas digambarkan dalam posisi otomatis dan cara kerjanya adalah sebagai berikut. Bi-stabil dibangun di sekitar Q1 dan Q2 dan sirkuit yang terkait dan kontrol relay A / 2. S1 digunakan untuk membuka tirai dan S2 untuk menutup tirai. Pada power on, pulsa positif singkat diterapkan ke dasar Q2 melalui C2. Q2 akan berada di posisi ON, dan mengaktifkan relay A / 2. Jaringan C3 dan R4 membentuk sirkuit holding yang rendah arus untuk relay. Relay A / 2 adalah sebuah relay 12 Volt dengan coil 500 ohm.