Power supply tegangan tinggi yang dapat beroperasi dalam cakupan daya atau watt besar sangat diperlukan dalam aplikasi rangkaian elektronika dengan cakupan lebih luas. Untuk mendapatkan spesifikasi ini diperlukan biaya yang tidak sedikit, oleh sebab itu amat wajar kalau harga regulator tegangan tinggi termasuk tidak murah di pasaran, misalnya rangkaian power supply 1000 volt DC.
Hal ini mengingatkan kita untuk tetap efisien dalam menyikapi perubahan yang ada, jangan sampai terlalu terlena dengan pembelian barang jadi namun akan lebih bagus kalau dapat kreatif dengan kemampuan sendiri. Sehingga dapat merangkai skema power supply 100 volt kedalam rangkaian siap pakai yang akhirnya memberikan opsi untuk kita menghemat pengeluaran namun tetap mendapatkan kriteria barang seusai keperluan.
Pendahuluan
Rangkaian regulator memang sangat penting untuk mengatur suplai arus sehingga rangkaian tersebut secara keseluruhan bisa bekerja dan berfungsi dengan baik. Kebutuhan akan tegangan yang diperlukan oleh setiap rangkaian atau perangkat elektronika seringkali berbeda-beda. Ada yang memerlukan catu daya 6 Volt, 9, Volt, 12 Volt, bahkan hingga 1.000 Volt. Dengan demikian maka kita pun dituntut untuk membangun sebuah rangkaian regulator yang sesuai dengan catu daya yang dibutuhkan rangkaian tersebut seperti halnya Rangkaian Regulator 1.000 Volt.
Penggunaan rangkaian power supply berdaya tinggi dapat dijumpai misalnya pada mesin-mesin pembangkit listrik yang memerlukan voltage tinggi, dan mesin lain yang memerlukan tegangan tinggi dengan stabilitas yang baik, sehingga dapat tetap menghasilkan tegangan yang sesuai standar keinginan kita.
Beberapa keuntungan dengan menggunakan power supply tegangan tinggi:
- Cakupan tegangan kerja yang lebih luas
- Pengaturan tegangan output yang memungkinkan kita menyetel besarnya tegangan sesuai keperluan
- Mendapatkan daya atau watt besar untuk keperluan mesin besar
- Dan penggunaan lainnya yang memerlukan catu daya tegangan tinggi
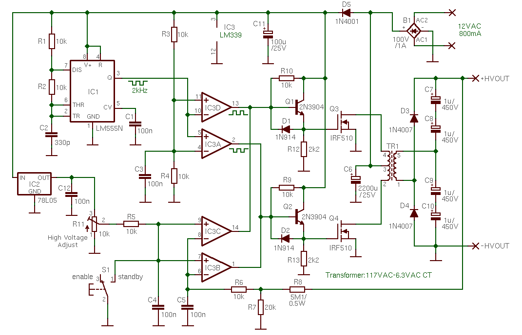
Rangkaian Regulator 1.000 Volt adalah rangkaian yang akan kita ulas kali ini. Ini sebagai pemenuhan atas permintaan pembaca / pengunjung setia website Rangkaian Elektronika. Untuk mendapatkan sedikit gambaran, di bawah ini bisa Anda pelajari gambar skemanya.
Skema power supply 1000 volt

Melihat skema power supply diatas kita dapat memahami penggunaan trafo step-up untuk menaikkan tegangan sesuai keperluan, dalam hal ini adalah tegangan tinggi dengan yang stabil dan bersih. Hal ini tidak lepas dari penggunaan IC dan transistor yang digunakan pada adaptor tersebut, sehingga diperoleh spesifikasi power supply yang mumpuni.
Tegangan input dari tegangan tinggi arus 12V AC pada 800mA kemudian dikonversi ke DC melalui penyearah jembatan Diode 1A. Tegangan output dari rangkaian dapat disesuaikan dalam kisaran 0–1000V DC. Tegangan tinggi ini menggunakan transformator sebagai dasar dan beberapa komponen aktif lainnya termasuk IC timer 555, IC CMOS 4001, IC regulator tegangan 78L05, beberapa transistor NPN dan sepasang IRF510 logika MOSFET sebagai penguat akhir.
Cara kerja power supply ini memiliki prinsip yang sama seperti yang tertulis dalam artikel sebelumnya. Perbedaan yang ditampilkan adalah tegangan output tinggi dan dapat diatur. Jika transformator tertentu yang disebutkan dalam skema tidak tersedia, setiap transformator dengan spesifikasi utama AC 117V, sekunder AC CT 6.3V dapat digunakan.