Rangkaian pengeras suara adalah rangkaian elektronika yang lebih kita kenal dengan sebutan amplifier. Amplifier memang mempunyai tugas utama untuk memperkuat sinyal audio yang masih lemah. Sekarang kebanyakan amplifier yang beredar di pasaran atau dijual di toko-toko elektronika dibuat secara onboard dan kompak. Dalam satu PCB amplifier sudah terdiri dari preamp, sistem balance, tone kontrol dan power supply. Padahal kalau mau lebih mantap bagian-bagian tersebut bisa dibikin secara terpisah.
Berikut ini akan kami coba uraikan satu per satu dari bagian-bagian yang terdapat dalam Rangkaian Pengeras Suara :
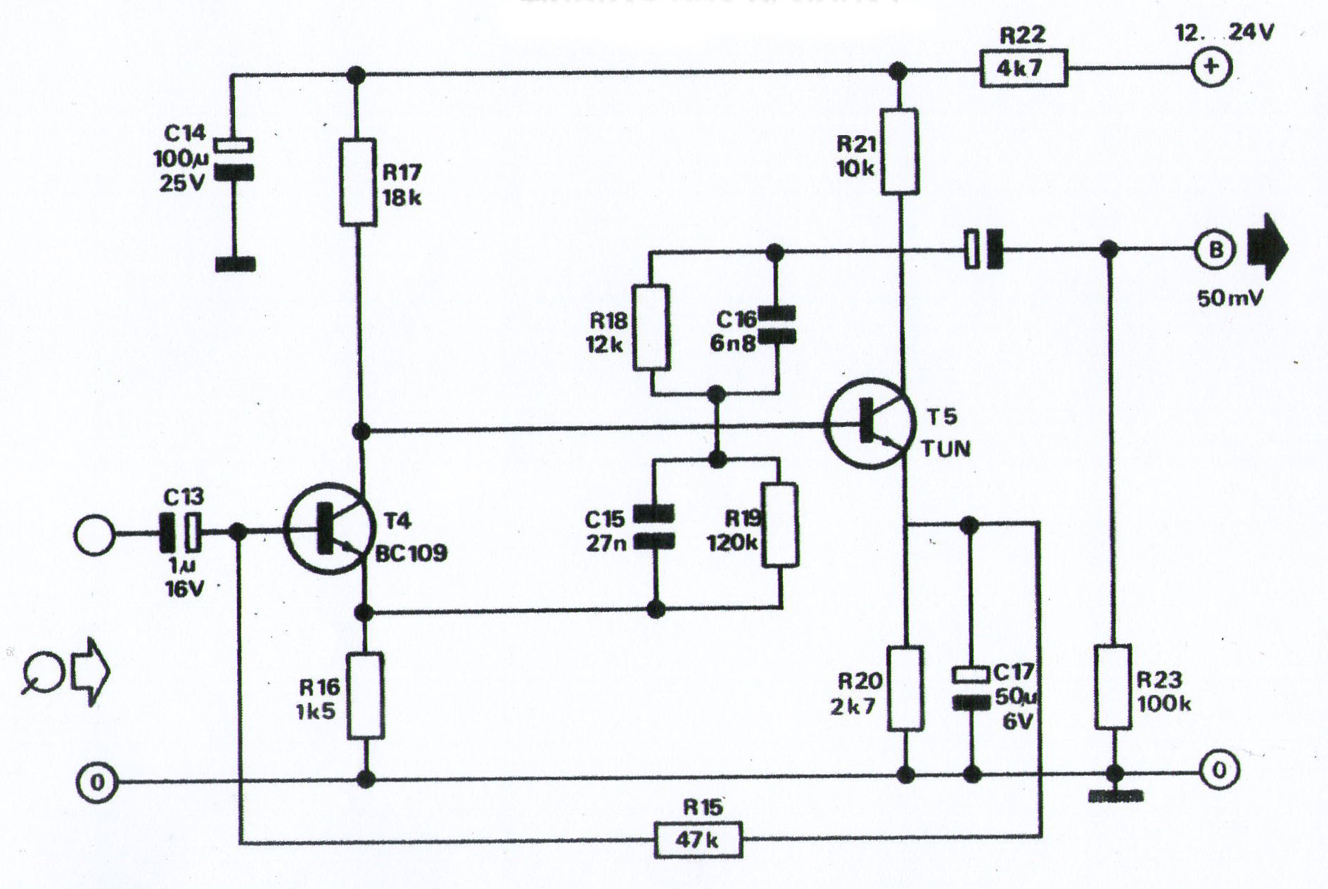
- Bagian Preamp/pra penguat

R15 = 47K
R16 = 1K5
R17 = 18K
R18 = 20K
R19 = 120K
R20 = 2K7
R21 = 10K
R22 = 100K
C13 = 1uF/25V
C14 = 100uF/25V
C15 = 27nF
C16 = 6n8
C17 = 47uF/16V
C18 = 1uF/16V
T4 = BC109
T5 = TUN
- Bagian Sistem Balance
Daftar komponen :
R1 = 2M7
R2 = 4M7
R3, R4, R5, R12 = 1K
R7 = 39K
R8 = 5K6
R9 = 4K7
R10 = 47K
R11 = 220K
R14 = 100K
R25 = 470K
C1 = 1uF/16V
C2 = 470uF/16V
C3 = 100uF/16V
C4 = 100uF/16V
C5, C6 = 2n2
C7 = 39nF
C8, C9, C12 = 25uF/25V
C10 = 1nF
C11 = 47uF/16
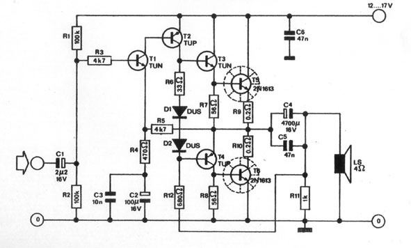
- Bagian Tone Kontrol
Daftar komponen :
R1, R2 = 100K
R3, R5 = 4K7
R4 = 470
R6 = 33
R7, R8 = 56
R11 = 1K
R12 = 680
C1 = 2200uF/25V
C2 = 100uF/25V
C3 = 10nF
C4 = 4700uF/16V
C5, C6 = 47nF
T1, T3 = Transistor tipe TUN
T2, T4 = Transistor tipe TUP
T5, T6 = Transistor 2N1613
D1, D2 = Transistor 1N914
- Bagian Power Supply/Catu Daya
Daftar komponen :
R1 = 680
R2 = 100K
C1 = 2200uF/25V
C2 = 100uF/25V
D1, D2, D3, D4 = 1N4002
Z = Dioda Zener
T1 = 2N3055
T2 = BC107
TR1 = Sekunder 2A/18VAC
N = Lampu Neon
S = Saklar On/Off
Rangkaian Pengeras Suara (Amplifier) ini dapat menghasilkan kualitas audio cukup baik dan cocok dipergunakan untuk ruangan yang tidak terlalu besar. Dalam merangkai rangkaian ini agar diperhatikan waktu pemasangan sistem pra penguatnya/preamp jangan terlalu dekat dengan sistem catu dayanya. Prinsip dasar dari rangkaian ini adalah penguat dari T4 dan T5. Untuk bagian Tone Kontrol guna mendapatkan penguatan yang sesuai dapat diatur dengan cara mengatur resistor R4. Juga waktu pemasangan speaker harus dihubungkan dengan titik ground dan selanjutnya letak terminal input dan output agar dijauhkan dengan terminal catu daya. Hal ini dilakukan untuk menghindari terjadinya distorsi pada rangkaian yang dibuat. Selamat mencoba.

